直播性爱
直播性爱-成人性爱直播-欧美性爱直播
无障碍浏览
直播性爱
直播性爱
直播性爱公开
直播性爱公开
机构概况
省局职责
局领导
内设机构
综合规划财务处
政策法规处
执法督导处
行政审批处
药品注册管理处
药品生产监督管理处
药品流通监督管理处
医疗器械监督管理处
化妆品监督管理处
科技处
人事处
机关党委办公室
稽查处
所属单位
法律法规
法律法规
政策解读
统计信息
工作通知
药品
医疗器械
化妆品
其他
部门会议
行政职权
直播性爱-成人性爱直播-欧美性爱直播 权责事项目录
权力运行流程图
行政审批事项调整目录
行政执法事项清单
财务绩效公开
执法主体和人员
公众互动
公众互动
投诉举报
局长信箱
意见征集
视频访谈
意见收集和采纳情况
公平竞争社会监督信箱
政务服务
政务服务
辽宁政务服务
办事指南
公告通告
药品
医疗器械
化妆品
药品GMP符合性检查
其他
政策制度
其他综合事项
办事不找关系
业务咨询留言
常见咨询问题汇总
药品
医疗器械
化妆品
其他
专题专栏
专题专栏
学习贯彻党的二十大精神和习近平总书记重要讲话精神
产品召回
药械质量
药品抽检
化妆品抽检
药品注册信息服务
药品安全宣传周
6·26禁毒日
全面振兴新突破三年行动
服务医疗器械创新
化妆品安全评估工作专栏
政策文件
安全评估报告模板和安全评估基本结论模板
常见问题解答
辽宁省已提交完整版安全评估资料和基本结论企业清单
数据查询
数据查询
国家局数据中心
省局数据中心
药品
医疗器械
工作动态
工作动态
药监要闻
药监要闻
直播性爱要闻
直播性爱要闻
网站报告
网站报告
直播性爱公开
直播性爱公开
政策
行政规范性文件
直播性爱公开 指南
直播性爱公开 制度
直播性爱公开 条例
国家直播性爱公开 制度
辽宁省直播性爱公开 制度
本部门直播性爱公开 制度
法定主动公开内容
履职依据
行政法规
地方性法规
本部门规范性文件
机关简介
机关职能
机构设置
所属单位
权责清单
规划信息
相关规划
行政许可
处罚/强制
行政处罚
行政强制
预算/决算
财政预算
财政决算
收费项目
政府采购
监督检查
涉企行政检查公示专栏
建议提案
省人大代表建议
省政协提案
直播性爱公开 年报
网站地图
网站地图
当前位置:
直播性爱
>>
直播性爱公开
>>
法律法规
>>
政策解读
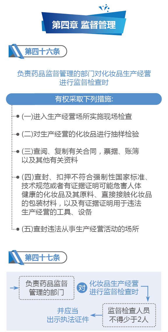
化妆品监督管理条例(三)
发布时间:2020年09月02日
来源:
作者:药监科技处
【字体:
大
中
小
】
【打印文章】
【关闭窗口】
相关文档
化妆品监督管理条例